Instance Verification Kit (IVK)
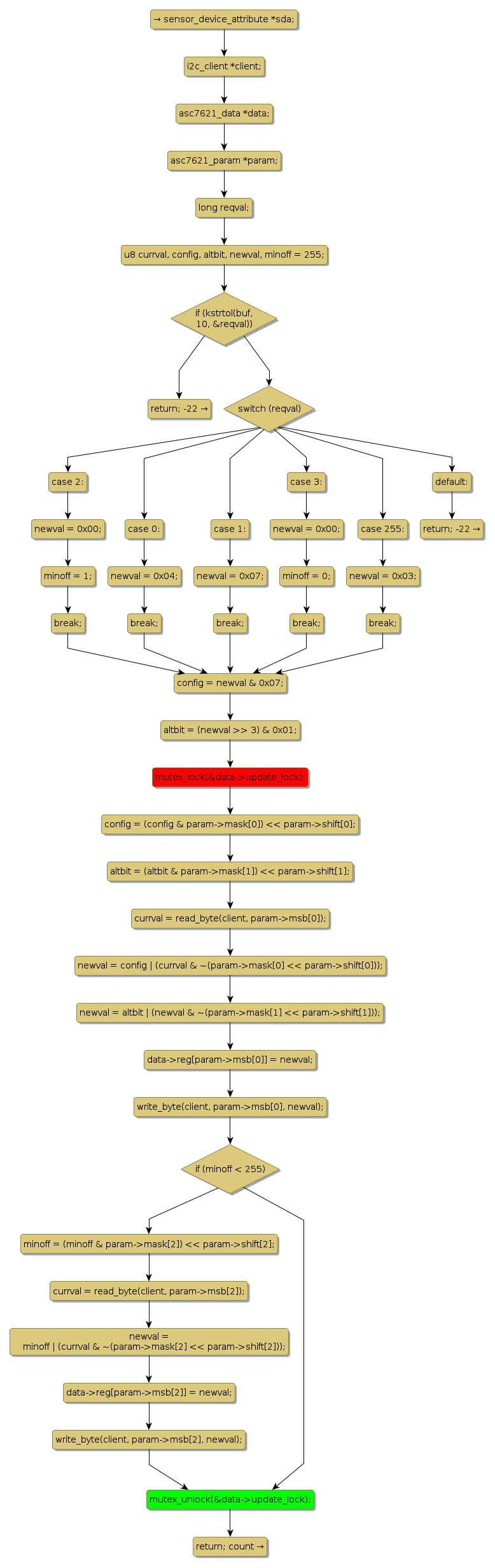
mutex lock @ [16445+31+/linux-3.19-rc1/drivers/hwmon/asc7621.c]
Instance Signature: update_lock
|
The Matching Pair Graph:
|
|
Function Name
|
Control Flow Graph (CFG)
|
Events Flow Graph (EFG)
|
Source Correspondence
|
|
store_pwm_enable
|
|
|
[15868+16+/linux-3.19-rc1/drivers/hwmon/asc7621.c]
|